中商官网   微博  公众号
"十五五"规划 产业招商指南 行业地位证明 联系我们
立即搜索
  • 首页
  • 观产业
  • 排行榜
  • 数据库
  • 知识库
  • 招商通
  • 研究院
    产业规划
    产业地产
    产业招商
    项目包装
    行业地位证明
    统计调查评估
    招商项目评估
    两图两链两库两池
  • 研究报告

    精品报告

    碳中和
    新能源
    大健康
    大数据
    人工智能
    氢能
    锂电池
    储能
    智能家居
    数字经济
    芯片
    物联网
    5G
    高端装备
    海洋经济
    电商
    区块链
    物流
    航天航空
    生物医药
    养老
    3D打印
    汽车
    医疗器械
    智慧农业
    食品
    调味品
    地产
    消费电子
    电子元器件
    工业互联网
    产业园规划
    报告套餐
 首页 >  物联网
  • 2025年中国AIoT解决方案市场规模预测及相关企业注册量分析(图)
    2025年中国AIoT解决方案市场规模预测及相关企业注册量分析(图)
    中商情报网讯:AIoT解决方案不再是简单的设备连接,而是将人工智能技术与物联网基础设施深度融合,以解决特定业务问题、创造新价值的一整套技术、产品...
    2025-11-25 09:34:11
    物联网
  • 2026年中国物联网市场规模及行业发展前景预测分析(图)
    中商情报网讯:物联网是通过信息传感设备将物理世界的“物”与互联网连接,实现智能识别、定位、跟踪、监控和管理的网络化系统。物联网正融入生产生活的方方面面,成为数字经济的核心基础设施之一。中商产业研究院发...
    2025-11-25 09:31:54
    物联网
  • 2026年中国人工智能物联网行业最新政策汇总一览(表)
    2026年中国人工智能物联网行业最新政策汇总一览(表)
    中商情报网讯:人工智能物联网(AIoT)是人工智能(AI)与物联网(IoT)深度融合的产物,旨在通过智能化技术提升物联网设备的感知、分析和决策能力,...
    2025-11-25 09:21:31
    人工智能物联网
  • 2026年中国人工智能物联网行业市场前景预测研究报告(简版)
    2026年中国人工智能物联网行业市场前景预测研究报告(简版)
    中商情报网讯:AIoT是连接物理世界与数字世界的桥梁,通过数据融合与智能分析,推动各行业向智能化、高效化发展,是未来社会与经济进步的重要驱动力。...
    2025-11-25 08:55:49
    人工智能物联网
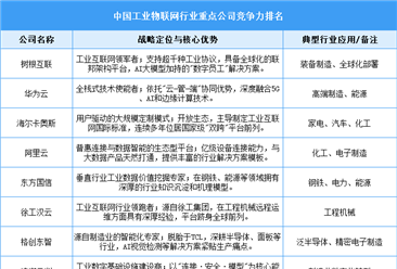
  • 2025年中国工业物联网行业重点公司竞争力排名(图)
    2025年中国工业物联网行业重点公司竞争力排名(图)
    中商情报网讯:工业物联网是物联网技术在工业领域的应用。它通过将传感器、仪器仪表、机械设备、生产线等物理对象与网络连接,实现数据的采集、交换、...
    2025-11-15 15:21:48
    工业物联网
  • 2025年中国智能物联网(AIoT)市场规模及行业发展前景预测分析(图)
    2025年中国智能物联网(AIoT)市场规模及行业发展前景预测分析(图)
    中商情报网讯:AIoT,是将人工智能深度融入工业物联网体系,以实现生产过程的数字化、智能化与自动化。借助机器学习、深度学习及数据分析,AIoT可实现...
    2025-11-15 14:26:27
    智能物联网
  • 2025年中国智能物联网及能源行业AIoT解决方案市场规模预测分析(图)
    2025年中国智能物联网及能源行业AIoT解决方案市场规模预测分析(图)
    中商情报网讯:AIoT,是将人工智能深度融入工业物联网体系,以实现生产过程的数字化、智能化与自动化。借助机器学习、深度学习及数据分析,AIoT可实现...
    2025-11-15 14:24:45
    智能物联网
  • 2025年中国智能物联网(AIoT)行业市场规模预测及市场结构分析(图)
    2025年中国智能物联网(AIoT)行业市场规模预测及市场结构分析(图)
    中商情报网讯:AIoT,是将人工智能深度融入工业物联网体系,以实现生产过程的数字化、智能化与自动化。借助机器学习、深度学习及数据分析,AIoT可实现...
    2025-11-15 14:21:02
    智能物联网
  • 2025年中国工业物联网市场规模预测以及AI在工业物联网的渗透率分析(图)
    2025年中国工业物联网市场规模预测以及AI在工业物联网的渗透率分析(图)
    中商情报网讯:随着工业企业加速数字化与智能化转型,工业物联网已成为提升生产力及优化成本的关键工具,在制造、能源、交通等领域得到广泛应用。 政...
    2025-11-15 14:17:56
    工业物联网
  • 2025年中国物联网产业链图谱及投资布局分析(附产业链全景图)
    2025年中国物联网产业链图谱及投资布局分析(附产业链全景图)
    中商情报网讯:物联网正从“连接设备”向“赋能行业”演进,成为数字化转型的核心驱动力。随着技术突破(如6G、AI芯片)和政策支持(如中国“新基建”...
    2025-07-04 09:15:37
    物联网
  • 2025年全球物联网行业最具发展潜力企业排名
    中商情报网讯:随着全球物联网市场规模的持续扩大,2024年全球物联网市场规模已达到较高水平,2025年预计突破1.5万亿美元,连接设备数超过270亿台。到2026年,全球物联网市场规模将达到6505亿美元,复合年增长率高达...
    2025-06-17 09:16:56
    物联网
  • 2025年中国物联网企业综合竞争力预测分析(图)
    2025年中国物联网企业综合竞争力预测分析(图)
    中商情报网讯:物联网产业呈现端侧智能化、连接泛在化与平台垂直化三大特征。头部企业以操作系统(分布式架构/轻量化内核)、专用芯片(NB-IoT/Cat.1...
    2025-03-15 09:55:51
    物联网
  • 2024年1-12月中国物联网设备行业投融资情况分析(图)
    2024年1-12月中国物联网设备行业投融资情况分析(图)
    中商情报网讯: 当万物通过网络紧密相连,数据在其间自由流动,物联网设备创造的不仅是便捷,更是前所未有的生活体验。 一、2019-2024年12月中国物联...
    2025-01-23 14:42:13
    物联网设备
  • 2025年中国物联网市场规模及层级结构预测分析(图)
    2025年中国物联网市场规模及层级结构预测分析(图)
    中商情报网讯:物联网作为数字化转型最大赋能因素,产业物联网具有广泛应用场景与巨大市场需求,正在制造业、能源、交通、农业、医疗等行业正发挥着重...
    2025-01-16 16:49:19
    物联网
  • 2025年中国物联网行业市场前景预测研究报告(简版)
    2025年中国物联网行业市场前景预测研究报告(简版)
    中商情报网讯:物联网作为数字化转型最大赋能因素,产业物联网具有广泛应用场景与巨大市场需求,正在制造业、能源、交通、农业、医疗等行业正发挥着重...
    2025-01-16 09:04:58
    物联网
  • 2025年中国物联网市场现状及发展前景预测分析(图)
    2025年中国物联网市场现状及发展前景预测分析(图)
    中商情报网讯:物联网作为数字化转型最大赋能因素,产业物联网具有广泛应用场景与巨大市场需求,正在制造业、能源、交通、农业、医疗等行业正发挥着重...
    2025-01-15 09:00:08
    物联网
  • 2025年中国物联网市场规模及投融资情况预测分析(图)
    2025年中国物联网市场规模及投融资情况预测分析(图)
    中商情报网讯:物联网作为数字化转型最大赋能因素,产业物联网具有广泛应用场景与巨大市场需求,正在制造业、能源、交通、农业、医疗等行业正发挥着重...
    2025-01-15 08:59:59
    物联网
  • 2025年中国物联网最新政策汇总一览(表)
    2025年中国物联网最新政策汇总一览(表)
    中商情报网讯:近年来,中国物联网行业受到各级政府的高度重视和国家产业政策的重点支持。国家陆续出台了多项政策,鼓励物联网行业发展与创新,《中共...
    2025-01-14 16:37:00
    物联网
  • 2023年度中国物联网百强企业(附榜单)
    2023年度中国物联网百强企业(附榜单)
    中商情报网讯:物联网是以感知技术和网络通信技术为主要手段,实现人、机、物的泛在连接,提供信息感知、信息传输、信息处理等服务的基础设施。物联网...
    2024-12-25 09:43:03
    物联网
  • 2025年中国物联网市场规模预测及重点企业分析(图)
    2025年中国物联网市场规模预测及重点企业分析(图)
    中商情报网讯:物联网是以感知技术和网络通信技术为主要手段,实现人、机、物的泛在连接,提供信息感知、信息传输、信息处理等服务的基础设施。在国家...
    2024-12-24 17:51:16
    物联网
  • 2024年深圳市物联网产业规模预测及产业结构分析(图)
    2024年深圳市物联网产业规模预测及产业结构分析(图)
    中商情报网讯:物联网作为新一代信息技术重要组成部分,是大力推进现代化产业体系建设,加快发展新质生产力的核心基础。2023年,深圳市倾力打造世界领...
    2024-10-17 17:55:50
    物联网
  • 《两部门关于印发物联网标准体系建设指南(2024版)的通知》
    工业和信息化部 国家标准化管理委员会关于印发物联网标准体系建设指南(2024版)的通知 工信部联科函〔2024〕206号 各省、自治区、直辖市及计划单列市、新疆生产建设兵团工业和信息化主管部门、市场监管局(厅、委...
    2024-08-27 14:27:56
    物联网
  • 2024年中国物联网市场现状及发展前景预测分析(图)
    2024年中国物联网市场现状及发展前景预测分析(图)
    中商情报网讯:物联网作为数字化转型最大赋能因素,产业物联网具有广泛应用场景与巨大市场需求,正在制造业、能源、交通、农业、医疗等行业正发挥着重...
    2024-02-20 08:48:29
    物联网
  • 2023年中国物联网市场现状及投融资情况分析(图)
    2023年中国物联网市场现状及投融资情况分析(图)
    中商情报网讯:物联网作为数字化转型最大赋能因素,产业物联网具有广泛应用场景与巨大市场需求,正在制造业、能源、交通、农业、医疗等行业正发挥着重...
    2024-02-20 08:48:27
    物联网
  • 2024年中国物联网行业市场前景预测研究报告(简版)
    2024年中国物联网行业市场前景预测研究报告(简版)
    中商情报网讯:物联网作为数字化转型最大赋能因素,产业物联网具有广泛应用场景与巨大市场需求,正在制造业、能源、交通、农业、医疗等行业正发挥着重...
    2024-02-19 08:53:04
    物联网
  • 2024年中国物联网行业最新政策汇总一览(图)
    2024年中国物联网行业最新政策汇总一览(图)
    中商情报网讯:近年来,中国物联网行业受到各级政府的高度重视和国家产业政策的重点支持。国家陆续出台了多项政策,鼓励物联网行业发展与创新,《数字...
    2024-02-18 16:33:07
    物联网
  • 2024年中国物联网产业链图谱研究分析(附产业链全景图)
    2024年中国物联网产业链图谱研究分析(附产业链全景图)
    中商情报网讯:物联网是指通过传感器、RFID及芯片等感知设备,按照约定协议,连接物、人、系统和信息资源,实现对物理和虚拟世界的信息进行处理,并作...
    2024-01-25 09:05:29
    物联网
  • 2024年中国物联网市场规模及上游重点企业预测分析(图)
    2024年中国物联网市场规模及上游重点企业预测分析(图)
    中商情报网讯:近年来,我国物联网将持续、快速发展,我国三大运营商蜂窝物联网终端用户规模持续扩大,物联网发展空间广阔。中商产业研究院发布的《20...
    2024-01-18 09:24:05
    物联网
  • 2024年中国物联网市场现状及企业分布情况预测分析(图)
    2024年中国物联网市场现状及企业分布情况预测分析(图)
    中商情报网讯:在国家相关政策的推动下,我国物联网将持续、快速发展,我国三大运营商蜂窝物联网终端用户规模持续扩大,物联网发展空间广阔。中商产业...
    2024-01-17 17:10:12
    物联网
  • 2024年中国物联网行业市场规模及发展趋势预测分析(图)
    2024年中国物联网行业市场规模及发展趋势预测分析(图)
    中商情报网讯:物联网是指通过传感器、RFID及芯片等感知设备,按照约定协议,连接物、人、系统和信息资源,实现对物理和虚拟世界的信息进行处理,并作...
    2024-01-04 15:41:37
    物联网
  • 2023年中国物联网最新政策汇总一览(图)
    2023年中国物联网最新政策汇总一览(图)
    中商情报网讯:近年来,中国物联网行业受到各级政府的高度重视和国家产业政策的重点支持。国家陆续出台了多项政策,鼓励物联网行业发展与创新,《工业...
    2023-10-11 08:35:50
    物联网
  • 2023年中国物联网市场规模及投融资情况预测分析(图)
    2023年中国物联网市场规模及投融资情况预测分析(图)
    中商情报网讯:物联网是指通过信息传感设备,按约定的协议,将任何物体与网络相连接,物体通过信息传播媒介进行信息交换和通信,以实现智能化识别、定...
    2023-10-11 08:35:21
    物联网
  • 【聚焦风口】物联网产业加速迈入新阶段 市场前景广阔
    【聚焦风口】物联网产业加速迈入新阶段 市场前景广阔
    中商情报网讯:物联网是指通过信息传感设备,按约定的协议,将任何物体与网络相连接,物体通过信息传播媒介进行信息交换和通信,以实现智能化识别、定...
    2023-10-10 16:21:41
    物联网
  • 2023年中国物联网行业市场前景及投资研究报告(简版)
    2023年中国物联网行业市场前景及投资研究报告(简版)
    中商情报网讯:作为推动经济社会转型升级、培育经济增长新动能和构筑国际竞争新优势的重要途径,数字经济将是“十四五”时期经济社会发展的重要推动力...
    2023-02-21 16:42:23
    物联网
  • 2025年全球及中国物联网行业市场数据预测分析(图)
    2025年全球及中国物联网行业市场数据预测分析(图)
    中商情报网讯:物联网是通信网和互联网的拓展应用和网络延伸,它利用感知技术与智能装置对物理世界进行感知识别,通过网络传输互联,进行计算、处理和...
    2023-02-17 10:46:23
    物联网
  • 2023年全球及中国物联网市场规模预测分析(图)
    2023年全球及中国物联网市场规模预测分析(图)
    中商情报网讯:物联网是指通过各种信息传感器、射频识别技术、全球定位系统、红外感应器、激光扫描器等各种装置与技术,实时采集任何需要监控、连接、...
    2023-02-10 11:34:17
    物联网
  • 2023年中国物联网行业市场规模及未来发展前景预测分析(图)
    2023年中国物联网行业市场规模及未来发展前景预测分析(图)
    中商情报网讯:物联网即“万物相连的互联网”,是互联网基础上的延伸和扩展的网络,将各种信息传感设备与网络结合起来而形成的一个巨大网络,实现任何...
    2022-12-05 10:02:50
    物联网
  • 2022年中国物联网行业市场规模及行业发展趋势预测分析(图)
    2022年中国物联网行业市场规模及行业发展趋势预测分析(图)
    中商情报网讯:物联网指将各种信息传感设备连接至互联网的网络,旨在将万物连接至网络,以便于识别及管理。中国的物联网市场包括上游软硬件、中游物联...
    2022-11-02 10:03:35
    物联网
  • 2022年中国物联网行业市场规模预测分析:规模快速增长(图)
    2022年中国物联网行业市场规模预测分析:规模快速增长(图)
    中商情报网讯:物联网指将各种信息传感设备连接至互联网的网络,旨在将万物连接至网络,以便于识别及管理。中国的物联网市场包括上游软硬件、中游物联...
    2022-11-02 09:57:12
    物联网
  • 中商产业研究院:《2022年中国物联网行业市场前景及投资研究报告》发布
    中商产业研究院:《2022年中国物联网行业市场前景及投资研究报告》发布
    中商情报网讯:作为推动经济社会转型升级、培育经济增长新动能和构筑国际竞争新优势的重要途径,数字经济将是“十四五”时期经济社会发展的重要推动力...
    2022-07-21 15:22:33
    物联网
  • 【新赛道专题】万亿物联网赛道打开 物联网行业发展前景如何?
    【新赛道专题】万亿物联网赛道打开 物联网行业发展前景如何?
    中商情报网讯:作为推动经济社会转型升级、培育经济增长新动能和构筑国际竞争新优势的重要途径,数字经济将是“十四五”时期经济社会发展的重要推动力...
    2022-06-27 13:48:15
    物联网
  • 2022年1-5月中国物联网市场规模及投融资情况分析(图)
    2022年1-5月中国物联网市场规模及投融资情况分析(图)
    中商情报网讯:作为推动经济社会转型升级、培育经济增长新动能和构筑国际竞争新优势的重要途径,数字经济将是“十四五”时期经济社会发展的重要推动力...
    2022-06-27 13:48:04
    物联网
  • 2022年全球物联网PaaS市场现状及发展趋势预测分析(图)
    2022年全球物联网PaaS市场现状及发展趋势预测分析(图)
    中商情报网讯:随着软件的普及,企业越来越需要具有时间和成本效益的软件开发周期和功能更新程序。平台即服务(或「PaaS」)作为一种解决方案应运而生...
    2022-06-24 10:29:20
    物联网
  • 2022年全球物联网PaaS市场现状及驱动因素预测分析(图)
    2022年全球物联网PaaS市场现状及驱动因素预测分析(图)
    中商情报网讯:随着软件的普及,企业越来越需要具有时间和成本效益的软件开发周期和功能更新程序。平台即服务(或「PaaS」)作为一种解决方案应运而生...
    2022-06-24 10:27:04
    物联网
  • 2022年全球物联网设备市场现状及发展趋势预测分析(图)
    2022年全球物联网设备市场现状及发展趋势预测分析(图)
    中商情报网讯:物联网即“万物相连的互联网”,是互联网基础上的延伸和扩展的网络,将各种信息传感设备与网络结合起来而形成的一个巨大网络,实现任何...
    2022-06-24 09:56:00
    物联网
  • 2022年全球物联网设备市场现状及驱动因素预测分析(图)
    2022年全球物联网设备市场现状及驱动因素预测分析(图)
    中商情报网讯:物联网即“万物相连的互联网”,是互联网基础上的延伸和扩展的网络,将各种信息传感设备与网络结合起来而形成的一个巨大网络,实现任何...
    2022-06-22 11:19:18
    物联网
  • 2022年全球物联网设备出货量及市场结构预测分析(图)
    2022年全球物联网设备出货量及市场结构预测分析(图)
    中商情报网讯:物联网即“万物相连的互联网”,是互联网基础上的延伸和扩展的网络,将各种信息传感设备与网络结合起来而形成的一个巨大网络,实现任何...
    2022-06-22 10:55:42
    物联网
  • 2022年中国环保物联网应用行业市场规模及发展趋势预测分析
    2022年中国环保物联网应用行业市场规模及发展趋势预测分析
    中商情报网讯:物联网由感知层、网络层和应用层构成,物联网产业具体可分为智能设备制造、数据采集传输、数据融合、数据分析应用等链条。通过智能化的...
    2022-06-21 17:45:48
    环保物联网应用
  • 2022年中国物联网市场现状及发展趋势预测分析(图)
    2022年中国物联网市场现状及发展趋势预测分析(图)
    中商情报网讯:物联网是指通过信息传感设备,按约定的协议,将任何物体与网络相连接,物体通过信息传播媒介进行信息交换和通信,以实现智能化识别、定...
    2022-06-16 10:11:07
    物联网
  • 2022年全球物联网支出规模及终端连接数预测分析(图)
    2022年全球物联网支出规模及终端连接数预测分析(图)
    中商情报网讯:物联网是指通过信息传感设备,按约定的协议,将任何物体与网络相连接,物体通过信息传播媒介进行信息交换和通信,以实现智能化识别、定...
    2022-06-16 10:05:07
    物联网
特色服务
  • 中国大健康产业咨询领先品牌
  • 田园综合体申报咨询
  • 乡村振兴战略规划
  • 产业地产 · 园区全产业链服务领先者
  • 特色小镇申报咨询服务机构
  • 项目包装策划精准招商
  • 现代农业发展规划
热门推荐
  • 2025年中国AI眼镜产业链图谱及投资布局分析(附产业链全景图)
  • 2026年中国CXO(医药外包)行业市场前景预测研究报告(简版)
  • 2025年1-10月中国电动手表进口数据统计分析:进口量同比增长2.4%
  • 2025年1-10月中国船舶进口数据统计分析:进口量同比下降12.4%
  • 2025年1-10月中国材料技术进口数据统计分析:进口量25393吨
  • 2025年中国印制电路板行业十大潜力企业排行榜(附榜单)
  • 2025年中国家用医疗设备行业十大潜力企业排行榜(附榜单)
  • 2025年中国中医治疗仪器行业十大潜力企业排行榜(附榜单)
  • 2025年中国食品添加剂行业十大潜力企业排行榜(附榜单)
  • 2025年中国中药保健品行业十大潜力企业排行榜(附榜单)
咨询服务
  • 行业报告
  • 产业规划
  • 可研报告
  • 园区规划
  • 产业招商
  • 商业计划书
热门关键词:
人工智能 物联网 5G 健康服务 智能装备 新能源汽车 新材料 大健康 机器人 智能家居
立即搜索

中商产业研究院 | 关于我们 | 服务领域 | 荣誉资质 | 媒体报道 | 联系我们

Copyright 2003-2025 askci Corporation, All Rights Reserved 中商情报网版权所有 粤ICP备05057834号

增值电信业务经营许可证:粤B2-20130242

中商情报网