2026年中国商业航天产业链图谱及投资布局分析(附产业链全景图)
来源:中商产业研究院 发布日期:2026-03-16 09:13
分享:

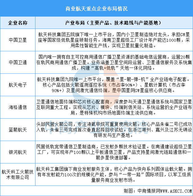
4.重点企业分析

当前中国商业航天产业已形成覆盖火箭总体、卫星制造、核心部件、测控服务与星座运营的全链条生态。龙头企业各据一方,在细分领域构建起技术壁垒与市场优势。火箭领域,国家队与民企在可回收技术上竞相突破;卫星制造迈向批量化与低成本;核心部件如发动机、整流罩的自主化保障了产业链安全;而测控服务与星座运营企业则致力于打通天上数据与地面应用的“最后一公里”。这种“国家队引领、民企深耕、配套完善”的格局,正驱动中国商业航天从技术验证加速迈向规模化、商业化运营的新阶段。

资料来源:中商产业研究院整理

5.相关上市企业分析

目前,中国商业航天相关A股上市企业中,北京市分布最多,共11家。广东省和江苏省分别有8家和6家,排名第二第三。

资料来源:中商产业研究院整理

6.企业热力分布图

资料来源:中商产业研究院整理

如发现本站文章存在版权问题,烦请联系editor@askci.com我们将及时沟通与处理。
中商情报网
扫一扫,与您一起
发现数据的价值
中商产业研究院
扫一扫,每天阅读
免费高价值报告