2026年中国商业航天产业链图谱及投资布局分析(附产业链全景图)
来源:中商产业研究院 发布日期:2026-03-16 09:13
分享:

中商情报网讯:全球商业航天正加速向规模化部署、商业化深耕与全球化竞争转型。中国商业航天虽起步较晚,但凭借政策扶持、技术突破与成本优势,已进入快速追赶期。可重复使用火箭、低轨卫星组网及太空经济衍生业务成为核心增长点,产业链成熟度持续提升,未来发展潜力巨大。

一、产业链

商业航天产业链上游是火箭制造、卫星制造及相关配套设备;中游为卫星发射、地面设备制造和卫星运营;下游为终端应用及服务市场,传统应用场景包括通信、导航、遥感,新兴应用场景包括卫星互联网、太空旅行、太空采矿、深空探索等。

资料来源:中商产业研究院整理

二、上游分析

1.卫星制造

(1)总收入

近年来,在空间基础设施建设加速及技术进步的推动下,中国卫星制造行业市场规模保持稳定增长。中商产业研究院发布的《2025-2030全球及中国人造卫星行业发展现状调研及投资前景分析报告》显示,2024年中国卫星制造行业总收入达到132亿元,近五年年均复合增长率为11.1%,2025年约达143亿元。中商产业研究院分析师预测,2026年中国卫星制造行业总收入将接近160亿元。

数据来源:弗若斯特沙利文、中商产业研究院整理

(2)重点企业分析

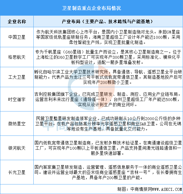
当前中国商业卫星制造领域已形成国家队与民营企业协同发展、各有侧重的产业格局。国家队依托中国卫星等企业,承担国家重大星座项目,在大型、高可靠卫星制造上占据主导;民营企业则在微小卫星、专用星座和批量化生产方面快速创新,通过模块化、标准化设计大幅降低成本。

资料来源:中商产业研究院整理

如发现本站文章存在版权问题,烦请联系editor@askci.com我们将及时沟通与处理。
中商情报网
扫一扫,与您一起
发现数据的价值
中商产业研究院
扫一扫,每天阅读
免费高价值报告