中商情报网讯:近年来,商业航天作为我国战略性新兴产业与新质生产力的重要载体,在政策赋能、技术迭代与资本加持下加速崛起。从火箭回收突破到低轨星座组网,从商业发射扩容到跨界场景落地,行业发展成效显著。
一、商业航天的定义
商业航天是以市场机制配置资源,以企业为主体,以盈利为目的,以航天产品开发、系统运营、应用服务为核心的航天活动。
商业航天按功能可分为运载火箭、人造卫星、载人航天、深空探测及空间站等领域,当前产业主要围绕运载火箭和人造卫星两大已成熟的领域展开。

资料来源:中商产业研究院整理
二、行业相关政策
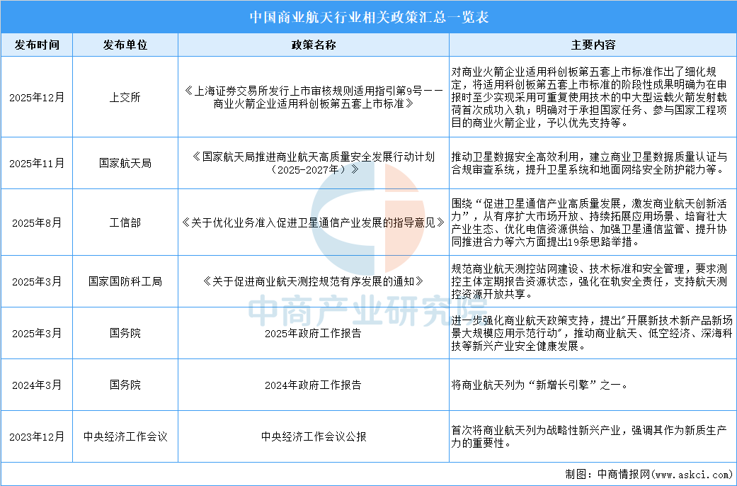
近年来,中国商业航天政策体系日趋完善,推动行业进入高速规范发展期。2023年12月中央经济工作会议首次将商业航天列为战略性新兴产业,2024年政府工作报告首次将“商业航天”写入并定义为国家“新增长引擎”之一。2025年各部门密集出台专项政策形成全链条支持,围绕商业航天产业发布了《关于促进商业航天测控规范有序发展的通知》《关于优化业务准入促进卫星通信产业发展的指导意见》《国家航天局推进商业航天高质量安全发展行动计划(2025-2027年)》等一系列政策文件,构建了从顶层设计到落地实施的全方位支持体系,推动行业规范运营、技术创新与产业高质量发展。2025年12月底,上交所发布《上海证券交易所发行上市审核规则适用指引第9号——商业火箭企业适用科创板第五套上市标准》,对商业火箭企业适用科创板第五套上市标准作出了细化规定,我国商业航天企业上市进展有望进一步加快。

资料来源:中商产业研究院整理
三、商业航天行业发展现状
1.商业航天总产值
近年来,中国政府积极鼓励商业航天行业发展。中商产业研究院发布的《2025-2030年中国商业航天行业深度分析及发展前景研究预测报告》显示,中国商业航天行业产值由2020年1万亿元增至2024年的2.3万亿元左右,复合年增长率为22.9%。中商产业研究院分析师预测,2026年中国商业航天行业产值有望突破3万亿元。

数据来源:弗若斯特沙利文、中商产业研究院整理
2.商业航天发射情况
商业航天是推动航天产业发展、建设航天强国的重要力量,是新质生产力的重要组成部分。2025年,我国商业航天保持快速发展。全年完成发射50次,占比我国全年宇航发射总数54%。其中,商业运载火箭发射25次;海南商业航天发射场投入使用并实施9次发射,建成以来累计完成10次发射;其他商业卫星发射16次。全年入轨商业卫星311颗,占比我国全年入轨卫星总数84%。可重复使用运载火箭技术加速突破,朱雀三号重复使用运载火箭完成首飞,实现二子级成功入轨,开展一子级再入返回等核心技术验证。

数据来源:中国航天、国家航天局、中商产业研究院整理
如发现本站文章存在版权问题,烦请联系editor@askci.com我们将及时沟通与处理。