中商官网   微博  公众号
"十五五"规划 产业招商指南 行业地位证明 联系我们
立即搜索
  • 首页
  • 观产业
  • 排行榜
  • 数据库
  • 知识库
  • 招商通
  • 研究院
    产业规划
    产业地产
    产业招商
    项目包装
    行业地位证明
    统计调查评估
    招商项目评估
    两图两链两库两池
  • 研究报告

    精品报告

    碳中和
    新能源
    大健康
    大数据
    人工智能
    氢能
    锂电池
    储能
    智能家居
    数字经济
    芯片
    物联网
    5G
    高端装备
    海洋经济
    电商
    区块链
    物流
    航天航空
    生物医药
    养老
    3D打印
    汽车
    医疗器械
    智慧农业
    食品
    调味品
    地产
    消费电子
    电子元器件
    工业互联网
    产业园规划
    报告套餐
产业链 市场规模 竞争格局 投融资情况 政策法规 产业研报 聚焦风口 产业图谱
  • 大行业:不限Λ

    不限 物流运输 金融服务 能源电力 生态环保 健康医疗 信息技术 通信电子 汽车产业 高端装备 机械装备 化工材料 钢铁有色 食品饮料 零售快消 农林牧渔 地产建筑 文教体娱 旅游酒店 金融保险
  • 子行业:不限Λ

    不限 农业 林业 畜牧业 渔业 农产品加工 种业
  • 类别:不限Λ

    不限 产业链 市场规模 竞争格局 投融资情况 政策法规 产业研报 聚焦风口 产业图谱

搜索

  • 2023年中国饲料产量及竞争格局预测分析(图)
    饲料 2023-09-28
    2023年中国饲料产量及竞争格局预测分析(图)
  • 2024年东莞农业重点特色产业布局及产业规划分析(图)
    现代农业 2024-10-25
    2024年东莞农业重点特色产业布局及产业规划分析(图)
  • 2023年中国草甘膦产量及竞争格局预测分析(图)
    草甘膦 2023-09-22
    2023年中国草甘膦产量及竞争格局预测分析(图)
  • 【产业图谱】2024年贵州省肉牛产业全景图谱(附产业现状、产业布局、产业发展规划等)
    肉牛 2024-11-19
    【产业图谱】2024年贵州省肉牛产业全景图谱(附产业现状、产业布局、产业发展规划等)
  • 2023年中国植物保护产品行业市场规模及竞争格局预测分析(图)
    植物保护产品 2023-05-22
    2023年中国植物保护产品行业市场规模及竞争格局预测分析(图)
  • 2023年全球植物保护产品行业市场规模及竞争格局预测分析(图)
    植物保护产品 2023-05-22
    2023年全球植物保护产品行业市场规模及竞争格局预测分析(图)
  • 【产业图谱】2024年广东现代农业与食品产业全景图谱(附产业布局、发展现状、重点企业等)
    现代农业与是食品 2024-07-25
    【产业图谱】2024年广东现代农业与食品产业全景图谱(附产业布局、发展现状、重点企业等)
  • 【产业图谱】2025年广东现代农业和食品农业产业全景图谱(附产业布局、发展现状、重点企业等)
    现代农业和食品农业 2025-02-10
    【产业图谱】2025年广东现代农业和食品农业产业全景图谱(附产业布局、发展现状、重点企业等)
  • 2024年全球及中国肉牛产业发展现状及产业前景预测分析(附产业现状、产业布局、产业前景等)
    肉牛 2024-11-13
    2024年全球及中国肉牛产业发展现状及产业前景预测分析(附产业现状、产业布局、产业前景等)
  • 【产业图谱】2025年甘肃省特色农产品及食品加工产业链全景图谱(附产业布局、发展现状、重点企业等)
    农业 2025-03-28
    【产业图谱】2025年甘肃省特色农产品及食品加工产业链全景图谱(附产业布局、发展现状、重点企业等)
  • 2024年中国能繁母猪存栏量及竞争格局预测分析(图)
    猪肉 2023-12-07
    2024年中国能繁母猪存栏量及竞争格局预测分析(图)
  • 2025年中国海洋捕捞重点企业业务布局分析(图)
    海洋捕捞 2025-11-25
    2025年中国海洋捕捞重点企业业务布局分析(图)
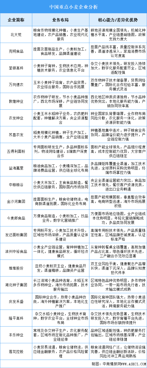
  • 2025年中国小麦重点企业业务布局分析(图)
    小麦 2025-10-23
    2025年中国小麦重点企业业务布局分析(图)
  • 2025年中国智慧农业重点企业业务布局预测分析(图)
    智慧农业 2025-04-10
    2025年中国智慧农业重点企业业务布局预测分析(图)
  • 2025年中国种业市场规模预测及重点企业布局分析(图)
    种业 2025-04-18
    2025年中国种业市场规模预测及重点企业布局分析(图)

中商产业研究院 | 关于我们 | 服务领域 | 荣誉资质 | 媒体报道 | 联系我们

Copyright 2003-2025 askci Corporation, All Rights Reserved 中商情报网版权所有 粤ICP备05057834号

增值电信业务经营许可证:粤B2-20130242

中商情报网