中商官网   微博  公众号
"十五五"规划 产业招商指南 行业地位证明 联系我们
立即搜索
  • 首页
  • 观产业
  • 排行榜
  • 数据库
  • 知识库
  • 招商通
  • 研究院
    产业规划
    产业地产
    产业招商
    项目包装
    行业地位证明
    统计调查评估
    招商项目评估
    两图两链两库两池
  • 研究报告

    精品报告

    碳中和
    新能源
    大健康
    大数据
    人工智能
    氢能
    锂电池
    储能
    智能家居
    数字经济
    芯片
    物联网
    5G
    高端装备
    海洋经济
    电商
    区块链
    物流
    航天航空
    生物医药
    养老
    3D打印
    汽车
    医疗器械
    智慧农业
    食品
    调味品
    地产
    消费电子
    电子元器件
    工业互联网
    产业园规划
    报告套餐
产业链 市场规模 竞争格局 投融资情况 政策法规 产业研报 聚焦风口 产业图谱
  • 大行业:不限Λ

    不限 物流运输 金融服务 能源电力 生态环保 健康医疗 信息技术 通信电子 汽车产业 高端装备 机械装备 化工材料 钢铁有色 食品饮料 零售快消 农林牧渔 地产建筑 文教体娱 旅游酒店 金融保险
  • 子行业:不限Λ

    不限 通信设备 运营商 智能手机 智能穿戴 电子元器件 集成电路/芯片 其他电子产品/配件 新型显示 仪器仪表 PC/笔记本电脑
  • 类别:不限Λ

    不限 产业链 市场规模 竞争格局 投融资情况 政策法规 产业研报 聚焦风口 产业图谱

搜索

  • 2023年中国OLED行业最新政策汇总一览(表)
    OLED 2023-07-26
    2023年中国OLED行业最新政策汇总一览(表)
  • 2025年中国IGBT行业最新政策汇总一览(表)
    IGBT 2025-05-23
    2025年中国IGBT行业最新政策汇总一览(表)
  • 2024年中国GPU行业最新政策汇总一览(图)
    GPU 2024-12-30
    2024年中国GPU行业最新政策汇总一览(图)
  • 2024年中国MCU行业最新政策汇总一览(图)
    MCU 2024-10-16
    2024年中国MCU行业最新政策汇总一览(图)
  • 2024年中国Micro LED行业最新政策汇总一览(表)
    Micro LED 2024-06-21
    2024年中国Micro LED行业最新政策汇总一览(表)
  • 2026年中国光通信行业最新政策汇总一览(表)
    光通信 2026-03-12
    2026年中国光通信行业最新政策汇总一览(表)
  • 2025年中国服务器行业最新政策汇总一览(表)
    服务器 2025-07-16
    2025年中国服务器行业最新政策汇总一览(表)
  • 2025年中国交换机行业最新政策汇总一览(表)
    交换机 2025-07-08
    2025年中国交换机行业最新政策汇总一览(表)
  • 2024年中国变压器行业最新政策汇总一览(表)
    变压器 2024-12-03
    2024年中国变压器行业最新政策汇总一览(表)
  • 2025年中国AI眼镜行业最新政策汇总一览(表)
    AI眼镜 2025-03-22
    2025年中国AI眼镜行业最新政策汇总一览(表)
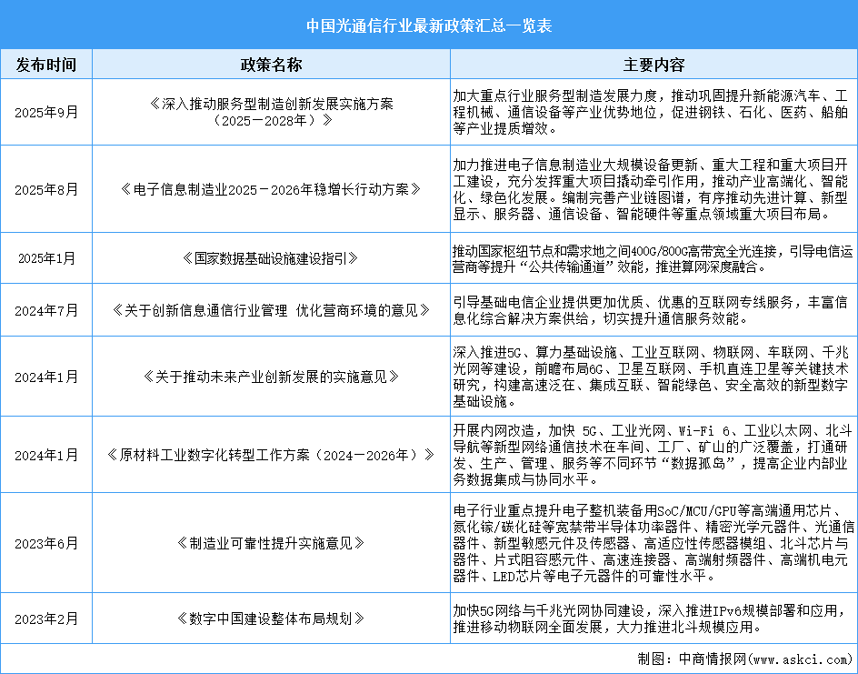
  • 2025年光通信行业最新政策汇总一览(表)
    光通信 2025-03-27
    2025年光通信行业最新政策汇总一览(表)
  • 2024年光通信行业最新政策汇总一览(表)
    光通信 2024-05-28
    2024年光通信行业最新政策汇总一览(表)
  • 2024年中国光模块最新政策汇总一览(图)
    光模块 2024-03-20
    2024年中国光模块最新政策汇总一览(图)
  • 2023年光通信行业最新政策汇总一览(表)
    光通信 2023-06-21
    2023年光通信行业最新政策汇总一览(表)
  • 2023年中国超高清视频最新政策汇总一览(表)
    超高清视频 2023-12-18
    2023年中国超高清视频最新政策汇总一览(表)

中商产业研究院 | 关于我们 | 服务领域 | 荣誉资质 | 媒体报道 | 联系我们

Copyright 2003-2026 askci Corporation, All Rights Reserved 中商情报网版权所有 粤ICP备05057834号

增值电信业务经营许可证:粤B2-20130242

中商情报网