中商官网   微博  公众号
"十五五"规划 产业招商指南 行业地位证明 联系我们
立即搜索
  • 首页
  • 观产业
  • 排行榜
  • 数据库
  • 知识库
  • 招商通
  • 研究院
    产业规划
    产业地产
    产业招商
    项目包装
    行业地位证明
    统计调查评估
    招商项目评估
    两图两链两库两池
  • 研究报告

    精品报告

    碳中和
    新能源
    大健康
    大数据
    人工智能
    氢能
    锂电池
    储能
    智能家居
    数字经济
    芯片
    物联网
    5G
    高端装备
    海洋经济
    电商
    区块链
    物流
    航天航空
    生物医药
    养老
    3D打印
    汽车
    医疗器械
    智慧农业
    食品
    调味品
    地产
    消费电子
    电子元器件
    工业互联网
    产业园规划
    报告套餐
产业链 市场规模 竞争格局 投融资情况 政策法规 产业研报 聚焦风口 产业图谱
  • 大行业:不限Λ

    不限 物流运输 金融服务 能源电力 生态环保 健康医疗 信息技术 通信电子 汽车产业 高端装备 机械装备 化工材料 钢铁有色 食品饮料 零售快消 农林牧渔 地产建筑 文教体娱 旅游酒店 金融保险
  • 子行业:不限Λ

  • 类别:不限Λ

    不限 产业链 市场规模 竞争格局 投融资情况 政策法规 产业研报 聚焦风口 产业图谱

搜索

  • 2026年中国脑机接口行业最新政策汇总一览(表)
    脑机接口 2025-12-04
    2026年中国脑机接口行业最新政策汇总一览(表)
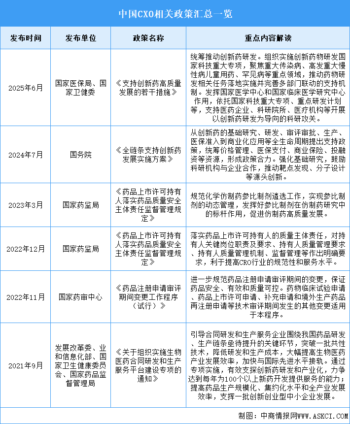
  • 2025年中国CXO行业最新政策汇总一览(表)
    CXO 2025-12-02
    2025年中国CXO行业最新政策汇总一览(表)
  • 2026年中国智能机器人行业最新政策汇总一览(表)
    智能机器人 2025-12-02
    2026年中国智能机器人行业最新政策汇总一览(表)
  • 2025年中国钙钛矿电池行业最新政策汇总一览(表)
    钙钛矿电池 2025-11-27
    2025年中国钙钛矿电池行业最新政策汇总一览(表)
  • 2026年中国人工智能物联网行业最新政策汇总一览(表)
    人工智能物联网 2025-11-25
    2026年中国人工智能物联网行业最新政策汇总一览(表)
  • 2025年中国海洋渔业最新政策汇总一览(表)
    海洋渔业 2025-11-25
    2025年中国海洋渔业最新政策汇总一览(表)
  • 2025年中国无人机行业最新政策汇总一览(表)
    无人机 2025-11-21
    2025年中国无人机行业最新政策汇总一览(表)
  • 2025年中国硅钢行业最新政策汇总一览(表)
    硅钢 2025-11-21
    2025年中国硅钢行业最新政策汇总一览(表)
  • 2025年中国碳酸锂行业最新政策汇总一览(表)
    碳酸锂 2025-11-19
    2025年中国碳酸锂行业最新政策汇总一览(表)
  • 2025年中国铝型材行业最新政策汇总一览(图)
    铝型材 2025-11-19
    2025年中国铝型材行业最新政策汇总一览(图)
  • 2025年中国医疗器械行业最新政策汇总一览(表)
    医疗器械 2025-11-17
    2025年中国医疗器械行业最新政策汇总一览(表)
  • 2025年中国ASIC芯片行业最新政策汇总一览(表)
    ASIC芯片 2025-11-17
    2025年中国ASIC芯片行业最新政策汇总一览(表)
  • 2025年中国负极材料行业最新政策汇总一览(表)
    负极材料 2025-11-14
    2025年中国负极材料行业最新政策汇总一览(表)
  • 2025年中国宠物经济行业最新政策汇总一览(表)
    宠物经济 2025-11-13
    2025年中国宠物经济行业最新政策汇总一览(表)
  • 2025年中国医药冷链物流行业最新政策汇总一览(表)
    医药冷链物流 2025-11-12
    2025年中国医药冷链物流行业最新政策汇总一览(表)

中商产业研究院 | 关于我们 | 服务领域 | 荣誉资质 | 媒体报道 | 联系我们

Copyright 2003-2025 askci Corporation, All Rights Reserved 中商情报网版权所有 粤ICP备05057834号

增值电信业务经营许可证:粤B2-20130242

中商情报网