中商官网   微博  公众号
"十五五"规划 产业招商指南 行业地位证明 联系我们
立即搜索
  • 首页
  • 观产业
  • 排行榜
  • 数据库
  • 知识库
  • 招商通
  • 研究院
    产业规划
    产业地产
    产业招商
    项目包装
    行业地位证明
    统计调查评估
    招商项目评估
    两图两链两库两池
  • 研究报告

    精品报告

    碳中和
    新能源
    大健康
    大数据
    人工智能
    氢能
    锂电池
    储能
    智能家居
    数字经济
    芯片
    物联网
    5G
    高端装备
    海洋经济
    电商
    区块链
    物流
    航天航空
    生物医药
    养老
    3D打印
    汽车
    医疗器械
    智慧农业
    食品
    调味品
    地产
    消费电子
    电子元器件
    工业互联网
    产业园规划
    报告套餐
产业链 市场规模 竞争格局 投融资情况 政策法规 产业研报 聚焦风口 产业图谱
  • 大行业:不限Λ

    不限 物流运输 金融服务 能源电力 生态环保 健康医疗 信息技术 通信电子 汽车产业 高端装备 机械装备 化工材料 钢铁有色 食品饮料 零售快消 农林牧渔 地产建筑 文教体娱 旅游酒店 金融保险
  • 子行业:不限Λ

    不限 中医药 化学药 生物药 医疗器械 医疗服务 保健产业 养老产业 医疗机构 医疗技术/医药研发 医美产业
  • 类别:不限Λ

    不限 产业链 市场规模 竞争格局 投融资情况 政策法规 产业研报 聚焦风口 产业图谱

搜索

  • 2026年全球家用康复辅具类产品市场规模预测分析(图)
    医疗器械 2026-04-03
    2026年全球家用康复辅具类产品市场规模预测分析(图)
  • 2026年中国医疗器械市场规模及细分行业市场规模预测分析(图)
    医疗器械 2026-04-03
    2026年中国医疗器械市场规模及细分行业市场规模预测分析(图)
  • 2026年全球及中国医疗器械市场规模预测分析(图)
    医疗器械 2026-04-03
    2026年全球及中国医疗器械市场规模预测分析(图)
  • 2026年中国创新药市场规模及相关上市企业分布情况预测分析(图)
    创新药 2026-04-01
    2026年中国创新药市场规模及相关上市企业分布情况预测分析(图)
  • 2026年中国创新药市场规模及批准上市数量预测分析(图)
    创新药 2026-04-01
    2026年中国创新药市场规模及批准上市数量预测分析(图)
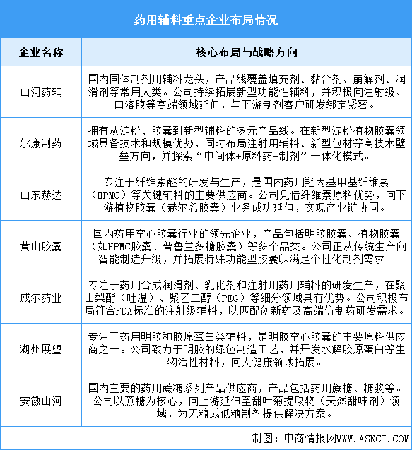
  • 2026年全球药用辅料市场规模及中国重点企业布局情况预测分析(图)
    药用辅料 2026-03-31
    2026年全球药用辅料市场规模及中国重点企业布局情况预测分析(图)
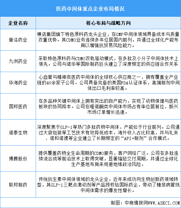
  • 2026年中国医药中间体市场规模及企业布局情况预测分析(图)
    医药中间体 2026-03-31
    2026年中国医药中间体市场规模及企业布局情况预测分析(图)
  • 2026年中国合成生物制造市场规模及行业发展前景预测分析(图)
    合成生物制造 2026-03-30
    2026年中国合成生物制造市场规模及行业发展前景预测分析(图)
  • 2026年中国合成生物制造市场规模预测及应用领域分析(图)
    合成生物制造 2026-03-30
    2026年中国合成生物制造市场规模预测及应用领域分析(图)
  • 2026年中国合成生物制造市场规模预测及市场结构分析(图)
    合成生物制造 2026-03-30
    2026年中国合成生物制造市场规模预测及市场结构分析(图)
  • 2026年全球及中国合成生物制造市场规模预测分析(图)
    合成生物制造 2026-03-30
    2026年全球及中国合成生物制造市场规模预测分析(图)
  • 2026年中国手术设备及相关耗材市场规模及驱动因素预测分析(图)
    医疗器械 2026-03-26
    2026年中国手术设备及相关耗材市场规模及驱动因素预测分析(图)
  • 2026年中国运动医学植入物市场规模及驱动因素预测分析(图)
    医疗器械 2026-03-26
    2026年中国运动医学植入物市场规模及驱动因素预测分析(图)
  • 2026年中国运动医学植入物及器械市场规模及细分行业市场规模预测分析(图)
    医疗器械 2026-03-26
    2026年中国运动医学植入物及器械市场规模及细分行业市场规模预测分析(图)
  • 2026年中国生物医药市场规模及结构预测分析(图)
    生物医药 2026-03-25
    2026年中国生物医药市场规模及结构预测分析(图)

中商产业研究院 | 关于我们 | 服务领域 | 荣誉资质 | 媒体报道 | 联系我们

Copyright 2003-2026 askci Corporation, All Rights Reserved 中商情报网版权所有 粤ICP备05057834号

增值电信业务经营许可证:粤B2-20130242

中商情报网