中商官网   微博  公众号
"十五五"规划 产业招商指南 行业地位证明 联系我们
立即搜索
  • 首页
  • 观产业
  • 排行榜
  • 数据库
  • 知识库
  • 招商通
  • 研究院
    产业规划
    产业地产
    产业招商
    项目包装
    行业地位证明
    统计调查评估
    招商项目评估
    两图两链两库两池
  • 研究报告

    精品报告

    碳中和
    新能源
    大健康
    大数据
    人工智能
    氢能
    锂电池
    储能
    智能家居
    数字经济
    芯片
    物联网
    5G
    高端装备
    海洋经济
    电商
    区块链
    物流
    航天航空
    生物医药
    养老
    3D打印
    汽车
    医疗器械
    智慧农业
    食品
    调味品
    地产
    消费电子
    电子元器件
    工业互联网
    产业园规划
    报告套餐
产业链 市场规模 竞争格局 投融资情况 政策法规 产业研报 聚焦风口 产业图谱
  • 大行业:不限Λ

    不限 物流运输 金融服务 能源电力 生态环保 健康医疗 信息技术 通信电子 汽车产业 高端装备 机械装备 化工材料 钢铁有色 食品饮料 零售快消 农林牧渔 地产建筑 文教体娱 旅游酒店 金融保险
  • 子行业:不限Λ

    不限 工程机械 数控机床 矿山机械 电器机械 石化机械 农业机械
  • 类别:不限Λ

    不限 产业链 市场规模 竞争格局 投融资情况 政策法规 产业研报 聚焦风口 产业图谱

搜索

  • 2024年全国农业机械化发展统计公报:农作物耕种收综合机械化率达75.64%
    农业机械 2025-11-25
    2024年全国农业机械化发展统计公报:农作物耕种收综合机械化率达75.64%
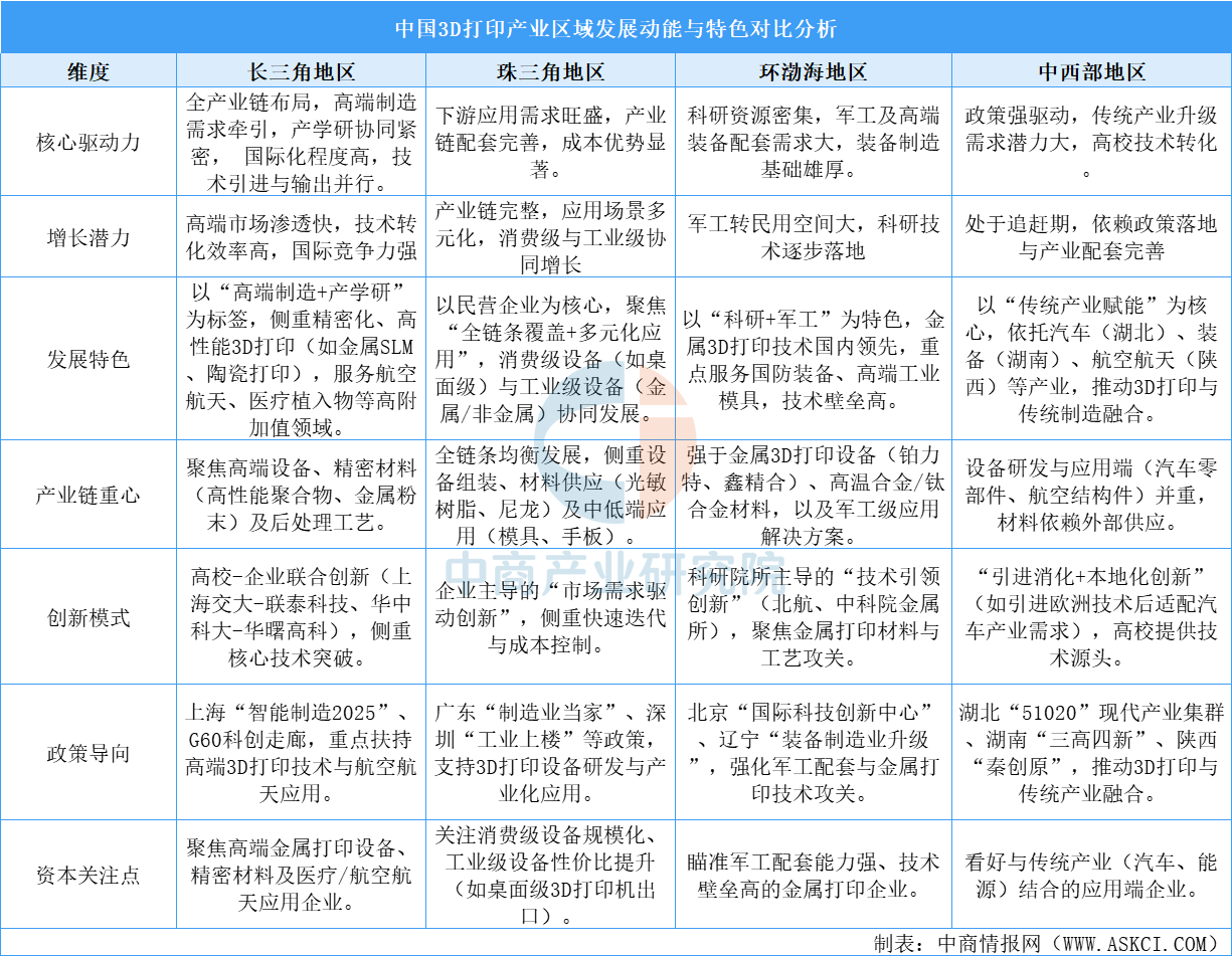
  • 2025年中国3D打印产业区域发展动能与特色分析(图)
    3D打印 2025-11-19
    2025年中国3D打印产业区域发展动能与特色分析(图)
  • 2025年10月中国工程机械行业主要产品销量情况:挖掘机销量同比增长7.77%(图)
    工程机械 2025-11-18
    2025年10月中国工程机械行业主要产品销量情况:挖掘机销量同比增长7.77%(图)
  • 2025年10月中国挖掘机销量情况:出口量同比增长12.9%(图)
    工程机械 2025-11-10
    2025年10月中国挖掘机销量情况:出口量同比增长12.9%(图)
  • 2025年中国激光切割设备重点企业业务布局分析(图)
    激光切割设备 2025-11-04
    2025年中国激光切割设备重点企业业务布局分析(图)
  • 2025年9月中国工程机械行业主要产品销量情况:挖掘机销量同比增长25.4%(图)
    工程机械 2025-10-21
    2025年9月中国工程机械行业主要产品销量情况:挖掘机销量同比增长25.4%(图)
  • 2025年前三季度中国造船行业运行情况:新接订单量同比下降23.5%(图)
    造船 2025-10-21
    2025年前三季度中国造船行业运行情况:新接订单量同比下降23.5%(图)
  • 2025年9月中国装载机销量情况:出口量同比增长35.3%(图)
    工程机械 2025-10-17
    2025年9月中国装载机销量情况:出口量同比增长35.3%(图)
  • 2025年9月中国挖掘机销量情况:出口量同比增长29%(图)
    工程机械 2025-10-17
    2025年9月中国挖掘机销量情况:出口量同比增长29%(图)
  • 2025年中国精密减速器行业市场现状及行业竞争格局分析(图)
    精密减速器 2025-10-09
    2025年中国精密减速器行业市场现状及行业竞争格局分析(图)
  • 2025年中国减速器行业最新政策汇总一览(表)
    减速器 2025-10-09
    2025年中国减速器行业最新政策汇总一览(表)
  • 2025年中国精密减速器行业市场前景预测研究报告(简版)
    精密减速器 2025-10-09
    2025年中国精密减速器行业市场前景预测研究报告(简版)
  • 2025年8月中国工程机械行业主要产品销量情况:挖掘机销量同比增长12.8%(图)
    工程机械 2025-09-17
    2025年8月中国工程机械行业主要产品销量情况:挖掘机销量同比增长12.8%(图)
  • 2025年8月中国装载机销量情况:出口量同比增长8.69%(图)
    工程机械 2025-09-17
    2025年8月中国装载机销量情况:出口量同比增长8.69%(图)
  • 2025年8月中国挖掘机销量情况:出口量同比增长11.1%(图)
    挖掘机 2025-09-17
    2025年8月中国挖掘机销量情况:出口量同比增长11.1%(图)

中商产业研究院 | 关于我们 | 服务领域 | 荣誉资质 | 媒体报道 | 联系我们

Copyright 2003-2025 askci Corporation, All Rights Reserved 中商情报网版权所有 粤ICP备05057834号

增值电信业务经营许可证:粤B2-20130242

中商情报网