中商官网   微博  公众号
"十五五"规划 产业招商指南 行业地位证明 联系我们
立即搜索
  • 首页
  • 观产业
  • 排行榜
  • 数据库
  • 知识库
  • 招商通
  • 研究院
    产业规划
    产业地产
    产业招商
    项目包装
    行业地位证明
    统计调查评估
    招商项目评估
    两图两链两库两池
  • 研究报告

    精品报告

    碳中和
    新能源
    大健康
    大数据
    人工智能
    氢能
    锂电池
    储能
    智能家居
    数字经济
    芯片
    物联网
    5G
    高端装备
    海洋经济
    电商
    区块链
    物流
    航天航空
    生物医药
    养老
    3D打印
    汽车
    医疗器械
    智慧农业
    食品
    调味品
    地产
    消费电子
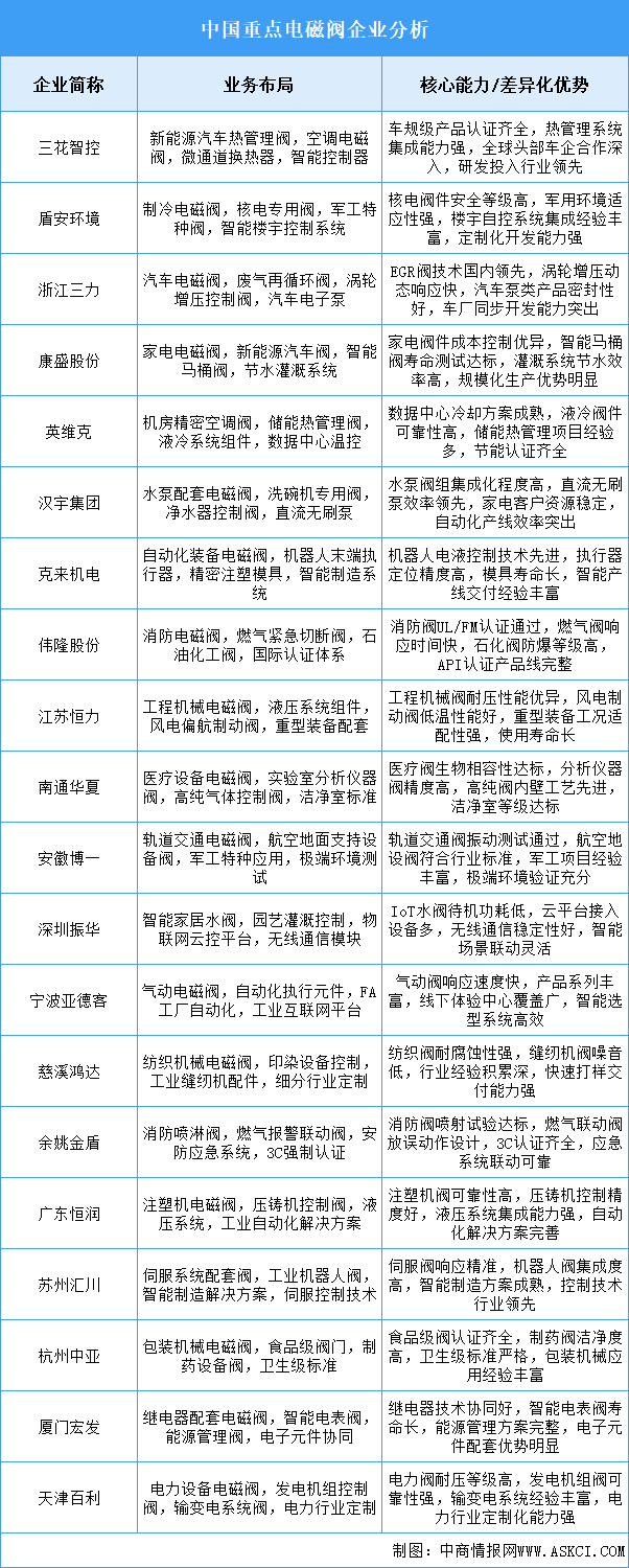
    电子元器件
    工业互联网
    产业园规划
    报告套餐
产业链 市场规模 竞争格局 投融资情况 政策法规 产业研报 聚焦风口 产业图谱
  • 大行业:不限Λ

    不限 物流运输 金融服务 能源电力 生态环保 健康医疗 信息技术 通信电子 汽车产业 高端装备 机械装备 化工材料 钢铁有色 食品饮料 零售快消 农林牧渔 地产建筑 文教体娱 旅游酒店 金融保险
  • 子行业:不限Λ

    不限 通信设备 运营商 智能手机 智能穿戴 电子元器件 集成电路/芯片 其他电子产品/配件 新型显示 仪器仪表 PC/笔记本电脑
  • 类别:不限Λ

    不限 产业链 市场规模 竞争格局 投融资情况 政策法规 产业研报 聚焦风口 产业图谱

搜索

  • 2026年中国液冷服务器市场规模及渗透率预测分析(图)
    液冷服务器 2026-03-02
    2026年中国液冷服务器市场规模及渗透率预测分析(图)
  • 2026年中国液冷服务器市场现状及发展前景预测分析(图)
    液冷服务器 2026-03-02
    2026年中国液冷服务器市场现状及发展前景预测分析(图)
  • 2025年1-12月中国电子信息制造业运行报告(完整版)
    电子信息制造业 2026-03-02
    2025年1-12月中国电子信息制造业运行报告(完整版)
  • 2026年中国光纤光缆产业链图谱及投资布局分析(附产业链全景图)
    光纤光缆 2026-03-02
    2026年中国光纤光缆产业链图谱及投资布局分析(附产业链全景图)
  • 2026年中国液冷服务器市场规模及成本结构预测分析(图)
    液冷服务器 2026-02-28
    2026年中国液冷服务器市场规模及成本结构预测分析(图)
  • 2026年中国液冷服务器行业最新政策汇总一览(表)
    液冷服务器 2026-02-28
    2026年中国液冷服务器行业最新政策汇总一览(表)
  • 2025年中国光缆线路总长度及相关上市企业分布情况分析(图)
    光缆线路 2026-02-28
    2025年中国光缆线路总长度及相关上市企业分布情况分析(图)
  • 2026年全球光纤预制棒市场规模及重点企业预测分析(图)
    光纤预制棒 2026-02-28
    2026年全球光纤预制棒市场规模及重点企业预测分析(图)
  • 2025年1-12月中国手机市场分析:累计出货量同比下降2.4%(图)
    手机 2026-02-23
    2025年1-12月中国手机市场分析:累计出货量同比下降2.4%(图)
  • 2025年1-12月中国智能手机市场分析:累计出货量同比下降3.3%(图)
    智能手机 2026-02-23
    2025年1-12月中国智能手机市场分析:累计出货量同比下降3.3%(图)
  • 2025年1-12月中国5G手机出货量及上市情况分析(图)
    5G手机 2026-02-23
    2025年1-12月中国5G手机出货量及上市情况分析(图)
  • 2025年1-12月中国手机行业国内外品牌出货量及上市情况分析(图)
    手机 2026-02-23
    2025年1-12月中国手机行业国内外品牌出货量及上市情况分析(图)
  • 2026年中国数据中心市场规模及数据中心机架数量预测分析(图)
    数据中心 2026-02-20
    2026年中国数据中心市场规模及数据中心机架数量预测分析(图)
  • 2026年中国数据中心市场规模预测及重点公司业务布局分析(图)
    数据中心 2026-02-20
    2026年中国数据中心市场规模预测及重点公司业务布局分析(图)
  • 2026年中国网络设备市场规模预测及重点公司业务布局分析(图)
    网络设备 2026-02-20
    2026年中国网络设备市场规模预测及重点公司业务布局分析(图)

中商产业研究院 | 关于我们 | 服务领域 | 荣誉资质 | 媒体报道 | 联系我们

Copyright 2003-2026 askci Corporation, All Rights Reserved 中商情报网版权所有 粤ICP备05057834号

增值电信业务经营许可证:粤B2-20130242

中商情报网