中商情报网讯:在全球能源结构向绿色、低碳转型的趋势下,构建以新能源为主体的新型电力系统已成为国家战略的核心。作为稳定电力系统、平抑波动、提升消纳能力的关键支撑,新型储能产业正从技术探索的“萌芽期”步入规模化、产业化发展的“快车道”,成为推动能源革命和保障能源安全的战略性新兴产业。
一、产业链
新型储能产业链上游为原材料与设备供应,主要包括储能电池、电池管理系统(BMS)、储能变流器(PCS)、能量管理系统(EMS)以及空气压缩机、换热器、氢气等;中游专注于储能系统的集成与安装,技术路线多样,包括电化学储能、机械储能、电磁储能氢储能、热(冷)储能等;下游为终端应用,覆盖电源侧、电网侧、用户侧等多个场景。

资料来源:中商产业研究院整理
二、上游分析
1.储能电池
储能电池是系统的核心能量载体,主要技术路线包括锂离子电池、铅酸电池、钠硫电池、液流电池等。其中,锂离子电池凭借高能量密度、长循环寿命等优势,已成为主流选择。中商产业研究院发布的《2025-2030年全球与中国储能锂电池市场现状及未来发展趋势》显示,2024年中国锂离子储能电池出货量达到189.7GWh,同比增长86.5%。中商产业研究院分析师预测,2026年中国锂离子储能电池出货量将达414.7GWh。

数据来源:工信部、中商产业研究院整理
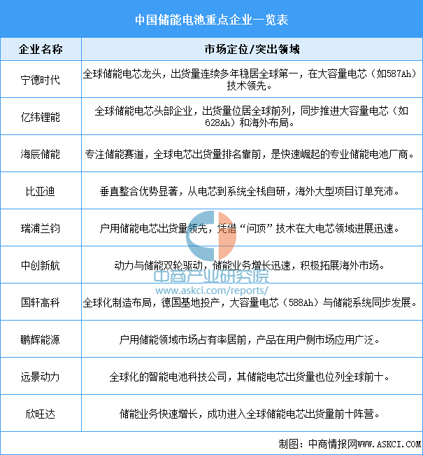
中国储能电池行业市场竞争格局高度集中,宁德时代以近四成的全球市占率稳居龙头。比亚迪凭借垂直整合模式在海外市场优势显著。亿纬锂能、海辰储能在技术迭代与大电芯量产方面进展迅速。此外,瑞浦兰钧在户用储能电芯、国轩高科在欧洲的制造布局等方面各具特色,行业呈现头部集中且竞争激烈的态势。

资料来源:中商产业研究院整理
如发现本站文章存在版权问题,烦请联系editor@askci.com我们将及时沟通与处理。