(三)PET
1.PET基膜产能
PET基膜是光伏行业上游的重要原材料之一,近年来,我国PET基膜产能进入快速发展阶段,中商产业研究院发布的《2025-2030年中国功能基膜材料行业市场前景预测与发展趋势研究报告》显示,近年来我国PET基膜产能平稳增长,2024年产能达到64.5万吨。中商产业研究院分析师预测,2025年中国PET基膜产能将达66.3万吨,2026年将达到68.1万吨。

数据来源:中商产业研究院整理
2.PET重点企业
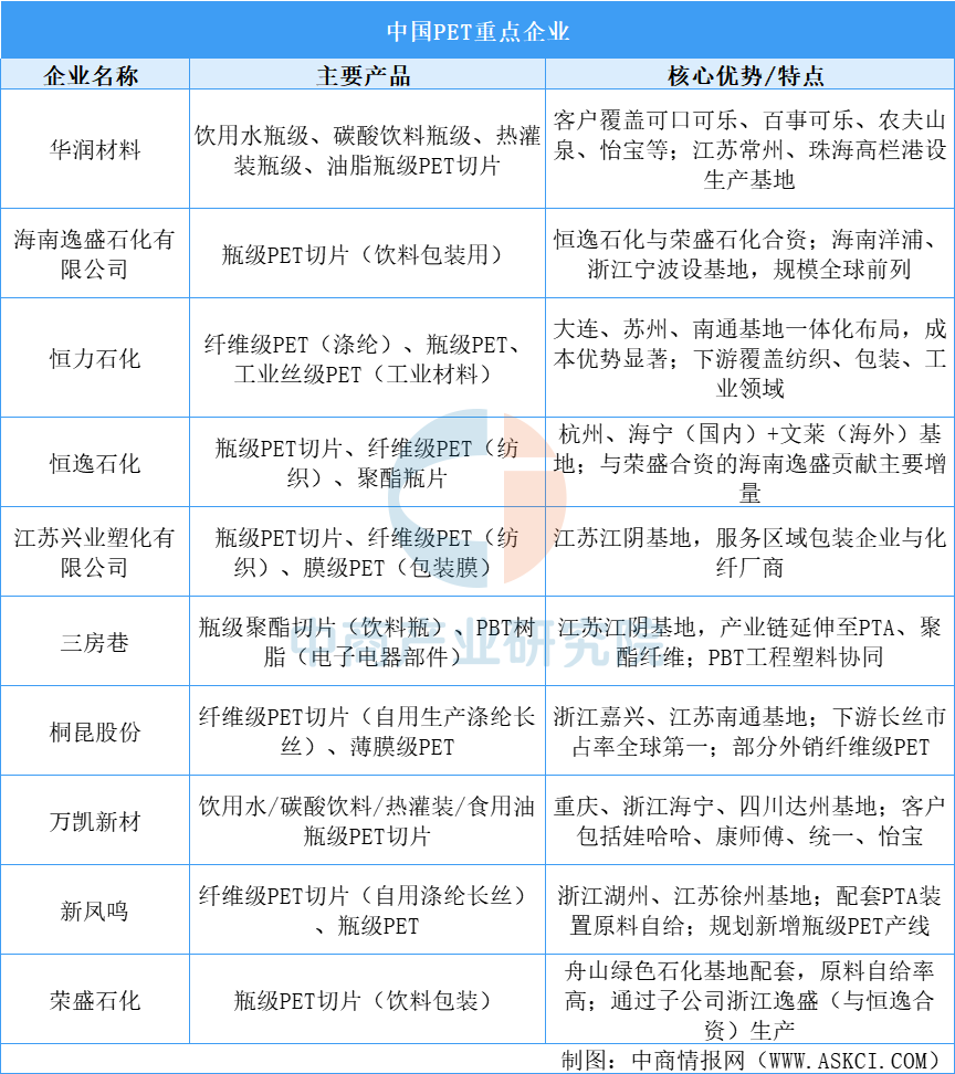
中国是全球最大的PET生产国和消费国,产业链完整,企业竞争力强,重点企业包括华润材料、海南逸盛石化有限公司、恒力石化、恒逸石化、江苏兴业塑化有限公司、三房巷、桐昆股份、万凯新材、新凤鸣、荣盛石化等。

资料来源:中商产业研究院整理
如发现本站文章存在版权问题,烦请联系editor@askci.com我们将及时沟通与处理。